おんにょの真空管オーディオ

おんにょの真空管オーディオ

古(いにしえ)の真空管を使った好音質のアンプで音楽を聴きましょう。(お約束事) 追試は歓迎しますが自己責任でお願いします。

2024-12-01から1日間の記事一覧

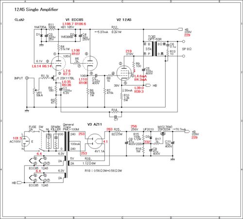
12A5シングルアンプ・動作確認~特性測定

配線とCR取り付けの完了した12A5シングルアンプの配線チェックを行う。回路図にチェック箇所をマーキングする。ハンダ不良も確認。回路図にマーキングし終えたら+B~GND間の抵抗値を測定、ショートはないようだ。真空管を挿して電源オン、+Bと12A5のカソード…