おんにょの真空管オーディオ

おんにょの真空管オーディオ

古(いにしえ)の真空管を使った好音質のアンプで音楽を聴きましょう。(お約束事) 追試は歓迎しますが自己責任でお願いします。

TU-894改

TU-894改・改造完了

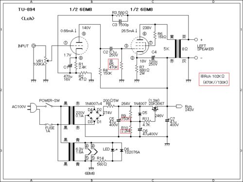
前回拙ブログ記事の続き。 R9を150KΩ、R10を2.2MΩに交換した。また、R5と並列に130KΩを追加した。 電源オン後にC4が250Vの耐圧を越えてしまう点については、+Bの立ち上がりが緩やかになったものの、一瞬256V程度まで上がってしまう。電解コンデンサの定格電…

TU-894改・初期評価

組み立てが完了したTU-894改。改造前とはすっかり変わってしまっている。 回路図を再掲。 +B基板の電源配線は接続しないでおき、配線チェック後に電源オン。+Bの電圧をチェックする。無負荷で320V、ちょっと高すぎるが大丈夫だろうか。 +Bの配線を接続し、真…

TU-894改・組み立て

TU-894改の組み立てを行う。 作成したプレートにRCAジャックとスピーカー端子を取り付けて、さらにシャーシへ固定する。トランスを含め、全ての部品がついた。 最後に電源トランスをティッシュペーパーと広告紙で養生した。 続いて配線をスタートする。トラ…

TU-894改・再塗装と実体図作成

TU-894の再塗装を行う。トランスの錆びや傷のあるところをペーパーがけした。 次に配線を養生してトランスにプラサフをスプレーする。下地の油抜きをやらなかったら、所々アバタの模様ができてしまった。ペーパーがけしてアルコールで拭き、再度プラサフを塗…

TU-894・解体

ヤフオクで入手したTU-894を改造するべく解体した。 以前書いた拙ブログの改造案はこちら。 裏蓋を開けてみた。真空管ソケットの周りがごちゃごちゃしているなあ。CR部品を全て基板に乗せているからソケットへは配線だけで済んでいる。でもソケットを基板取…

TU-894改造案

TU-894の回路図を上記に示す。一応確認してあるが、もし間違いがあったらごめんなさい。 6BM8の五極部は標準接続となっている。三極部はカソードにバイパスコンデンサが入っていないので、電流帰還がかかって利得が下がる。それで五極部とのバランスを取って…

エレキットのTU-894

きっかけはこのブログに載っている写真だった。最新作TU-8100とTU-894が並んでいる。 TU-894は無骨な感じだが、いかにも「真空管アンプ」という佇まいだ。ぎゅっと凝縮している感じも良い。つい、欲しくなってしまった。アンプは沢山あるのに、まだ欲しいっ…