おんにょの真空管オーディオ

おんにょの真空管オーディオ

古(いにしえ)の真空管を使った好音質のアンプで音楽を聴きましょう。(お約束事) 追試は歓迎しますが自己責任でお願いします。

オーディオ

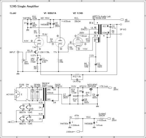
12A5シングルアンプ・回路図作成

もう1つのOPTでAnalog Discoveryを使って周波数特性を調べてみた。200kHzまでは綺麗に揃っている。調べるついでにOPTの1次インダクタンスを測定治具を用いて測定してみた。印加電圧は1.0VrmsでDC重畳電流を30mAとした。結果はNo.1が50Hzで23.5H、100Hzで21.2…

12A5シングルのバラック特性測定

前回の回路では12A5のEg2が180Vを超えてしまっていることに気がついた。下げるには+B電圧を下げるか12A5のカソード抵抗値を増やしてバイアスを深くするしかあるまい。共に出力が低下してしまう。Eg2を下げるには5結ではなくUL接続のほうが有利だ。やってみる…

12A5シングルアンプ・バラック実験

メインで使用しているPCのセッティングが終わり、テストに入っている。突然ブラックアウト~再起動は1日半経って起きていない。3日くらい様子を見ないと不具合が発生するかどうかわからない。1週間経って不具合が起こらなければ直ったとみて良いだろう。たぶ…

12A5を5結で試してみる

じつはメインで使用しているPCが不調でクリーンインストール中だ。設定に時間がかかって他の趣味(遊び)ができない状態。今回は真空管アンプの製作関連で考えていることを記事にしてみた。 12A5を3結のA1級で使ったら出力は1.1Wだった。これでもミニワッターと…

ロシアの6F6GTを聴いてみる

42シングルアンプに変換ソケットを作って聴いてみようと思う。まず42と6F6GTのピンコネ表を作成した。 UZプラグは売ってないので、以前クラシックコンポーネンツでUZの袴のみを入手したものを使った。私は昔からややこしいことが苦手で、ソケットを上から見…

次期アンプ構想

床に置いているアンプは3階自室に1台のみとなった。1台解体すれば全部収まるはず。譲渡ないし無期限貸与するアンプはやりとりが大変で面倒であることがわかった。それなら1台解体して新作1台なら総台数は変わらないということで現状維持となるはず。 最近入…

譲渡もしくは無期限貸与します 第二弾 <貸与済>

先着1名様限定。6B4Gシングルアンプを譲渡もしくは無期限貸与します。希望者はserranito@nifty.com(@を半角に)へメールで連絡下さい。仮にすぐ予約済みとなってしまっても文句の言いっこなしでお願いします。まだ他にも譲渡アンプを考えています。なお現状…

6B4Gシングルアンプ・詳細な特性測定

改造した6B4Gシングルアンプの詳細な特性を測定した。久しく書いてなかったが特性を測定する理由を書いておく。特性を測定するのは健康診断もしくは体力測定だから、健康な時のデータを残しておいて、何か問題が起きた時の比較対象とするため。 諸特性を再掲…

6B4Gシングルアンプ・改造

6B4GシングルアンプをA2級からA1級へ改造する。ところで前回の記事で変更点を示したけど、6922は片方のユニットが使われていない。そこでTrのエミッタフォロアを6922のカソードフォロアにしたらいいんじゃね?と思ったのであった。 回路図を上記に示す。初段…

6B4Gシングルアンプどうするか

現在3階自室にはアンプが2台床置き、1階実験室には2台床置きになっている。1台増えた?いや、しまっていないだけだけど。なぜ減らん? 小さいアンプだからお嫁に出して置き場所作っても別のアンプが入らないんだよ。じゃあ大きいアンプをお嫁に出せば、と思…

譲渡もしくは無期限貸与します <全てご予約済>

拙宅には54台だかの真空管メインアンプがあふれかえっている。置き場所がないので床に置いているものが3台、これ以上増やすとそのぶん数が増えることになる。これを何とかしたい。そこで考えたのが、真空管アンプを譲渡もしくは無期限貸与すること。希望者を…

6B5シングルアンプ・完成

6B5は2つのユニットで構成され、それぞれドライブユニットと出力ユニットが1本の真空管に封入されている。出力ユニットはポジティブグリッドで、ドライブユニットはダイナミックカップルと呼ばれ、出力ユニットのグリッドをプラスにドライブする。ST-14の形状で…

6B5シングルアンプ・仕上げ

ツェナーダイオード1N4742A(12V 1W)を入手したので交換してみた。 回路図の赤で示したところが今回の変更箇所。 6B5ソケットのピンからツェナーダイオードを離して配置。 6J5Gを入手した。最近は電圧増幅管でもとにかく値段が高くなったね。アンプはサイドパネル…

6B5シングルアンプ・試聴

何しろ駄耳の私であるから、目隠しして真空管アンプを聴いてもどれが鳴っているのか絶対に判別できない。でも長時間聴くことで、大体の音質がわかってくる。製作直後や久しぶりに鳴らした時にはしばらく鳴らし込まないとそのアンプの実力が発揮できないよう…

6B5シングルアンプ・回路変更と詳細な特性測定

1つ前の記事で思いついたことというのは、6B5のドライブユニットの電流が出力で増減するため+Bからツェナーで降圧し、それを初段にも供給していたのを分けることだった。 変更した回路図を上記に示す。+Bから初段へはデカップリング、+Bから6B5のドライブユ…

6B5シングルアンプ・動作確認~特性測定

配線の完了した6B5シングルアンプを回路図と突き合わせてチェックする。大丈夫そうなので真空管を挿して電源オン、6B5の出力ユニットのプレート電流を監視する。32mA位で止まった後、+B電圧をチェック。各部の電圧をチェックするが回路図と大差なし。オーデ…

6B5シングルアンプ・配線とCR取り付け

6B5シングルアンプの配線を始めた。まずAC1次配線(白)をして、電源オンでロッカースイッチが点灯するか、電源トランスの電圧が正常かを確認。配線は動かないようにボンドで3個所止めた。6B5と6J5のヒーター配線(水色)をする。どこを通すかは行き当たりばった…

ミニオフ会2025年秋

横須賀のとあるお宅で開催されるミニオフ会に参加させて頂いた。半年に1回のペースで開催されており、私が参加するずっと以前からすでにやっていたようだ。今回は7人の参加だった。会場下に到着すると、すでに3人で荷揚げをやっているところだった。数十段の…

6B5シングルアンプ・組み立て開始

6B5シングルアンプの組み立てを始めた。まず裏蓋にゴム足を取り付ける。シャーシには使い回しのフロント保護紙を貼り付けてシャーシ前後の軽いパーツを取り付ける。済んだら真空管ソケットの取り付け。組み立てた平ラグも取り付けてしまう。次はOPTの取り付…

6B5シングルアンプ・磨き

塗装の終わったシャーシと裏蓋を光沢仕上げにする。地味な作業の割に大変で画像を見ただけではわかりにくいので記事にするのはどうかと思うが備忘録なので。塗装が乾いているというのを確かめるにはどうしたらよいのだろうか。触ってみて感触で判れば良いが…

6B5シングルアンプ・塗装

今回も金太郎飴記事だが備忘録なので記す。仮組みを解体し、シャーシと裏蓋の保護ビニールを剥がした。リューターに付けたペーパーコーンでシャーシの溶接跡やバリを削る。 浴室で#400のペーパーで水研ぎしながら縦横斜めに傷を付ける。乾かした後、カットし…

6B5シングルアンプ・平ラグ作成

外で行う塗装は天気に左右されるため、平ラグの作成を先にやることにした。それぞれ+B電源部(作成済)とアンプ部(2枚)。 +B電源部の平ラグパターン。 作成した+B電源部。 MOSFETの2SK3234はスペーサーに共締めしてシャーシに放熱させる。スペーサーの長さは10…

6B5シングルアンプ・仮組み

穴開けの終わったシャーシにパーツを仮組みして問題がないかどうかを確認する。これで使うビス・ナット類の数が決まる。6B5のソケット周り寸法は別のアンプからの使い回しなのだが、ビス間が狭くて立ラグを取り付けようとするとソケットがずれてしまう。ビス…

6B5シングルアンプ・シャーシ加工と裏蓋の作成

いつものやり方なので金太郎飴的な記事なのだが備忘録だから記す。穴開け図を印刷してカット、シャーシに貼り付けて定規とカッターで罫書き線を入れる。 この後十字の中央をオートポンチでマーキングして準備完了。 シャーシ加工は電源トランスの角穴から始…

6B5シングルアンプ・レイアウト設計

6B5シングルアンプのレイアウト検討を行う。使うアルミシャーシは株式会社奥澤のO-45(W300mm x D170mm x H50mm t=1.5mm)とした。真空管が4本とトランスが3個だからレイアウトは限られる。 当初は45シングルアンプから整流管とヒータートランスを除いたレイア…

新6B5シングルアンプ・バラック実験その2

前回の実験で回路をフィックスしたつもりだったが、出力が2.7Wと低めなのが気になった。旧作品での出力は4Wとなっている。ただ6B5はKEN-RADが3本あり、どれなのかはっきりしない。6B5出力段のプレート電流が26mAと少ないため、ドライブ段のプレート電圧を上…

新6B5シングルアンプ・バラック実験

バラック実験にあたり、+B電源部の平ラグを先に組み立ててしまうことにした。 平ラグパターン。手始めにLTspiceで初段をシミュレーションしてみたら、2SK30A+6SN7カスコードでの利得(6J5はモデルがないので6SN7で代用)は113倍とか出てきたので、利得が低くな…

新6B5シングルアンプの構想

6B5は電圧増幅3極管ユニットと電力増幅3極管ユニットが同一バルブに封入され、電圧増幅ユニットのカソードと電力増幅ユニットのグリッドが直結されたダイナミックカップルとなっている。電力増幅ユニットのグリッドはプラスバイアスで動作する。電圧増幅を76…

LK460シングルアンプ・完成

今回製作する真空管アンプは依頼品。LK460を使ったシングルアンプを製作してほしいとのこと。 LK460は直熱3極管で類似管はRE604、フィラメント4V0.65A、Ep max=250V、Ip max=40mA、rp=1.3kΩ、μ=3.5、Pp max=10Wとなっている。RL=3.5kΩでの出力は1.7Wとなって…

LK460シングルアンプ・NFBをかける~特性測定

LK460シングルアンプにNFBをかけることにして、裸利得は40倍なので帰還後の利得が15倍前後としてNFB抵抗値を決める。 抵抗R12を決め打ちで2kΩとした。オーディオアナライザで周波数特性を見たところ、高域にピークが認められないので位相補正容量は不要と判…