おんにょの真空管オーディオ

おんにょの真空管オーディオ

古(いにしえ)の真空管を使った好音質のアンプで音楽を聴きましょう。(お約束事) 追試は歓迎しますが自己責任でお願いします。

2009-08-03から1日間の記事一覧

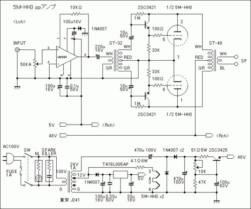
5M-HH3アンプ・大改造

電源部をアナログ電源に変更する大改造を行った。フタを開けてみたら3端子レギュレータとリプルフィルタを入れることになってしまった。やはり残留ハムが心配だったからだ。 半波倍電圧整流では、電流を多く流すと電圧降下が大きく、20Vの東栄J201では48Vが…