おんにょの真空管オーディオ

おんにょの真空管オーディオ

古(いにしえ)の真空管を使った好音質のアンプで音楽を聴きましょう。(お約束事) 追試は歓迎しますが自己責任でお願いします。

2018-10-21から1日間の記事一覧

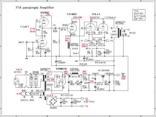
71Aパラシングルアンプ・カソードチョーク交換

71Aパラシングルアンプのカソードチョークを4B-20mA(30H)からPMC-80H(80H)へ交換した。それに伴い71Aのカソード抵抗も変更した。 変更後に測定した電圧を赤字で示す。 変更後のシャーシ内部。また、残留ノイズが安定しないので71Aのフィラメント電源にCRフィ…