おんにょの真空管オーディオ

おんにょの真空管オーディオ

古(いにしえ)の真空管を使った好音質のアンプで音楽を聴きましょう。(お約束事) 追試は歓迎しますが自己責任でお願いします。

2021-02-05から1日間の記事一覧

7C5 CSPPアンプ・回路変更

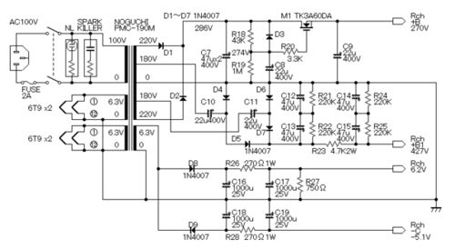
+B1の動作チェックの時に、電圧増幅段は半導体だと勘違いしてしまった。実際はFETと3極管のカスコードで、3極管がヒートアップするまで電圧増幅段に電流が流れない。+B1が無負荷の状態だと500V以上になる恐れがある。JJのブロック電解コンデンサの耐圧は500V…